跳到主要內容區
您的瀏覽器不支援JavaScript功能,若網頁功能無法正常使用時,請開啟瀏覽器JavaScript狀態
南投縣竹山鎮瑞竹國民小學資訊網
Menu
回首頁
關於學校
校史沿革
歷任校長
百年校慶特刊
學校概況
行政處室
家長會
粉絲專頁
幼兒園
課程計畫
114學年度課程計畫-(南投縣政府114年8月20日府教學字第1140189846號函備查)
114學年度公開授課
114教學正常化
113教學正常化
主題評鑑
110午餐評鑑
110校長評鑑
110閱讀評鑑
113交通安全評鑑
制定規章辦法
載具管理
會員中心
會員登入
會員登出
我的帳戶
會員註冊
網站管理
首頁
最新消息
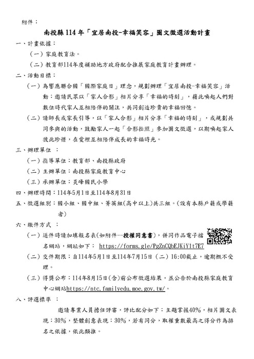
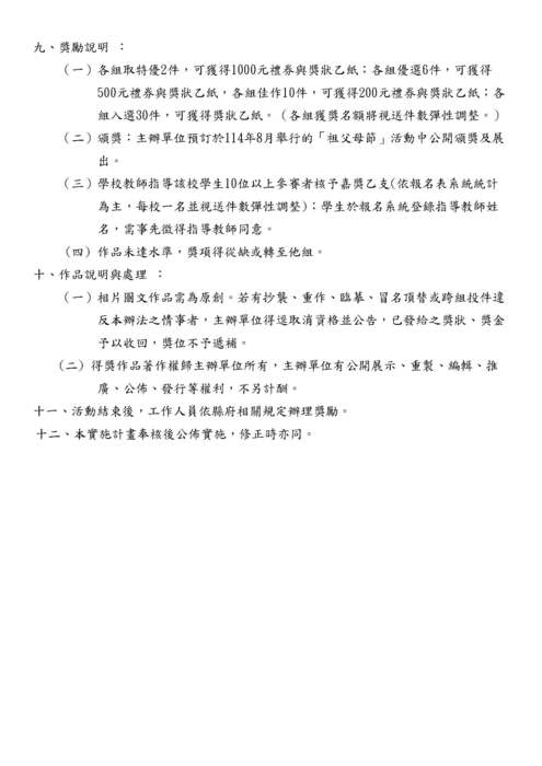
114暑期保護青年家長引導子女親職教育
瀏覽數:
友善列印
分享
登入成功
Close (Esc)
Share
Toggle fullscreen
Zoom in/out
Previous (arrow left)
Next (arrow right)